Instructions for Authors

Aims and scope

Biomarkers and Diagnostic Accuracy (BDA) is an open access, biannual, peer-reviewed, international journal published by Al-Sibd Center for Research and Scholarly Publishing. It publishes key findings, reviews and technical notes on all aspects of laboratory medicine. The journal mainly focuses on original researches on novel biomarkers for cancer diagnosis and prognosis, autoimmune disorders, genetic diseases, and metabolism errors.

The following categories of manuscripts will not be considered:

  • submissions of preliminary work or limited global interest
  • unsolicited narrative reviews
  • submissions with insufficient methodologies

 

Types of articles

  1. Original research articles: This type includes full-length research papers. Although there is no fixed length, articles should be as concise as possible and provide sufficient information for the work to be repeated and for the claims of the authors to be judged by the readers. Following relevant reporting guidelines is highly encouraged.
  2. Review articles: The narrative reviews will only be considered if the Editor-in-Chief invites them. However, systematic reviews in accordance with PRISMA guidelines (checklist should be submitted along with manuscript file) are welcomed without invitation.
  3. Short communications: These include concise articles (no more than 1,500 words) that aim to report new ideas, significant improvements to existing methods, a new practical application, or a new tool or resource. Short communications do not cover in detail background information about the problems treated; rather they provide key pointers to the reader. The work reported needs to be technically sound, innovative and significantly unique, advancing the state of the art. Short communication is not intended to publish preliminary results.
  4. Technical notes: They are short articles giving a brief description of a specific development, technique or procedure, or it may describe a modification of an existing technique, procedure or device applicable to laboratory medicine.
  5. Editorials: They should be authored by the journal Editors to orient the audience’s thoughts toward new advancements in a specific point of their field or any other topic enrich the readers’ knowledge.
  6. Letters to the Editor: They may comment on recently published BDA articles, novel cases or topics of current interest to the public. The letter should be concise and to the point, with a maximum of 1000 words and 2 authors. Letters commenting on previously published articles must be received within 6 months of publication of the relevant article.

 

Submission checklist

Cover letter

The cover letter should be submitted along with manuscript file. It is a great opportunity to highlight to the editor what makes the submission new, important and worth publishing. The cover letter should explain why the work is perfect for the journal and why it will be of interest to the journal’s readers. A well-written cover letter can help the paper reach the next stage of the process – being sent out for peer review. So it’s worth spending time thinking about how to write a cover letter to the journal editor, to make sure it’s going to be effective. In the cover letter, the corresponding author should confirm that the submission has not been previously published, nor is it before submitted for another journal for consideration (or an explanation has been provided in Comments to the Editor). Providing a list of three or more potential reviewers outside the author’s affiliation country is also encouraged. The cover letter should also include two main sections:

  • Acknowledgements

Contributors who meet fewer than all 4 of the later-mentioned criteria for authorship should only be listed in the acknowledgements section. Contributions of others who have involved in the study, such as statisticians, radiologists etc. and/or those who have assisted in the preparation of the manuscript being submitted could also be included in this section.

  • Declarations

The corresponding author is required to declare/state the following points to the journal: The authors’ contributions, conflict of interest, data availability, funding resource, and institutional ethical approvals and consents.

 

Manuscript

Title page: The title page should include the following: The articles type, full title and running head. In addition, it should include all authors names and affiliations as well as correspondence details. The ORCID identifier and email address of each author is also needed.

Text organization: The table states, on the next page, how the manuscript of each paper type should be organized.

References: References should be arranged using reference management software (e.g. Mendeley, EndNote, or Zotero) and the AMA style 11th edition. The references used in the discussion section should be relevant and recently published (in last 5 years).

 

Papers type

Organization of the manuscript

Original research article (3,500 words)

Abstract: Structured (Background and objective, Methods, Results, Conclusions)

Keywords: 5-6 (for better indexing)

Main text: Introduction, Materials and methods, Results, Discussion, Conclusions, References

Figures: ≤10

Tables: ≤10

References: ≤35

Narrative review article (7,000 words)

Abstract: Unstructured

Keywords: 5-6 (for better indexing)

Main text: Introduction, Body text (includes titles and subtitles), Conclusions, References

Figures: ≤10

Tables: ≤10

References: ≤150

Systematic review article (5,000 words)

Abstract: Structured (Background and objective, Methods, Results, Conclusions)

Keywords: 5-6 (for better indexing)

Main text: Introduction, Materials and methods, Results, Discussion, Conclusions, References

Figures: ≤10

Tables: ≤10

References: ≤150

Short communication (1,500 words)

Abstract: Structured (Background and objective, Methods, Results, Conclusions)

Keywords: 5-6 (for better indexing)

Main text: Introduction, Materials and methods, Results and Discussion, Conclusions, References

Figures: ≤3

Tables: ≤3

References: ≤15

Technical note

(1,500 words)

Abstract: Unstructured (short summary)

Keywords: 5-6 (for better indexing)

Main text: Introduction, Methodology, Results and discussion, Conclusions, References

Figures: ≤2

Tables: ≤2

References: ≤15

Editorial

(1000 words)

Main text: Presents the idea/opinion

Figures: ≤1

Tables: ≤1

References: ≤5

Letter to the editor (1,000 words, 2 authors)

Main text: Presents the letter

Figures: ≤1

Tables: ≤1

References: ≤5

Words number does not include: abstracts, legends, footnotes or references.

 

Graphical abstract: Although a graphical abstract is optional in non-experimental articles published in BDA, its use is encouraged as it draws more attention to the online article. The graphical abstract should summarize the contents of the article in a concise, pictorial form designed to capture the attention of a wide readership. Graphical abstracts should be submitted as a separate file in the online submission system. Preferred file types: TIFF, EPS, PDF, or MS Office files.

Highlights: Highlights help increase the discoverability of the article via search engines. They consist of a short collection of bullet points that capture the novel results of your research as well as new methods that were used during the study (if any). Highlights should be submitted in a separate editable file in the online submission system. Please use “Highlights” in the file name and include 3 to 5 bullet points (maximum 85 characters, including spaces, per bullet point).

Supplementary materials: Supplementary materials such as applications, images, and sound clips, can be published with the article to support it. Submitted supplementary items are published exactly as they are received (Excel or PowerPoint files will appear as such online). They should be submit your material together with the article and supply a concise, descriptive caption for each supplementary file. If the author wish to make changes to supplementary material during any stage of the process, the updated file should be provided without annotating any corrections on a previous version. The “Track Changes” option, should be switched off, in Microsoft Office files as these will appear in the published version.

 

Submission processing

  • After submission (Editorial processing)
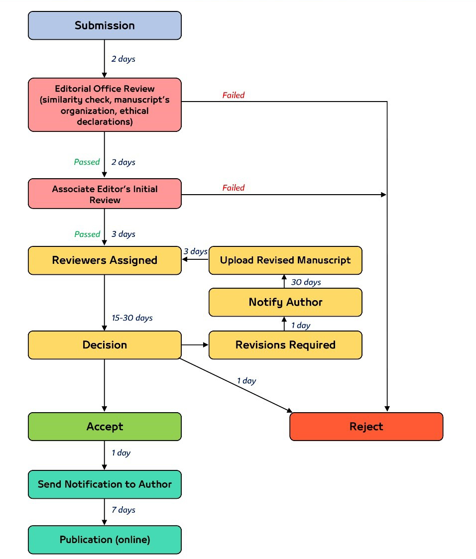
  • Editorial office and in-house evaluation: The flowchart, on the next page, explains the whole processing of the manuscript.
  • External peer-review: Each manuscript is assigned to at least two (normally three) external experts in its field. The Editor’s decision will mainly rely on the peer-reviewers recommendations.
  • After acceptance - Proof: To ensure a fast publication process of the article, BDA Editorial Office kindly ask authors to provide the journal with their proof corrections within two days. Corresponding authors will receive an e-mail with an edited manuscript from the copyeditor, allowing annotation and correction of proofs. The authors can comment on figures/tables and answer questions from the Copy Editor. All instructions for proofing will be given in the e-mail we send to authors, including alternative methods to the commenting on PDF. We will do everything possible to get the article published quickly and accurately. Please use this proof only for checking the typesetting, editing, completeness, and correctness of the text, tables, and figures. Significant changes to the article as accepted for publication will only be considered at this stage with permission from the editor. It is important to ensure that all corrections are sent back to us in one communication. Please check carefully before replying, as the inclusion of any subsequent corrections cannot be guaranteed. Proofreading is solely your responsibility.

The authors are welcome to contact Author Support and for journal-related information via: [email protected].

 

Journal policies

Open access: BDA is an Open Access journal and all the published articles can be downloaded free of charge immediately after publication.

Copyright and licensing: The authors retain the copyright of their manuscripts by submitting the works to this journal, and all open access articles are distributed under the terms of the Creative Commons Attribution 4.0 (CC BY 4.0) International License, which permits unrestricted use, distribution, and reproduction in any medium, provided that the original work is properly cited.

Publication ethics: BDA will be applied to be a member of the Committee on Publication Ethics (COPE) shortly after launching (i.e. as soon as it becomes possible to apply). COPE’s flowcharts and guidelines are approached in confronting any ethical misbehavior. The journal also follows the guidelines mentioned in the Recommendations for the Conduct, Reporting, Editing, and Publication of Scholarly Work in Medical Journals issued by the International Committee of Medical Journal Editors (ICMJE).

Peer-review: This journal operates a single anonymized review process. All contributions will be initially assessed by the editor for suitability for the journal. Papers deemed suitable are then typically sent to a minimum of two independent expert reviewers to assess the scientific quality of the paper. The Editor is responsible for the final decision regarding acceptance or rejection of articles. The Editor's decision is final. Editors are not involved in decisions about papers that they have written themselves or have been written by family members or colleagues or which relate to products or services in which the editor has an interest. Any such submission is subject to all of the journal's usual procedures, with peer review handled independently of the relevant editor and their research groups.

Authorship: Authors must make sure that all only contributors who have significantly contributed to the submission are listed as authors. To be named as an author on a submission, the following 4 criteria are followed:

  1. Substantial contributions to the conception or design of the work; or the acquisition, analysis, or interpretation of data for the work; AND
  2. Drafting the work or revising it critically for important intellectual content; AND
  3. Final approval of the version to be published; AND
  4. Agreement to be accountable for all aspects of the work in ensuring that questions related to the accuracy or integrity of any part of the work are appropriately investigated and resolved.

If persons other than authors were involved in important aspects of the research project and the preparation of the manuscript, their contribution should be acknowledged in a footnote or the Acknowledgments section.

Authors are expected to consider carefully the list and order of authors before submitting their manuscript and provide the definitive list of authors at the time of the original submission. Any addition, deletion, or rearrangement of author names in the authorship list should be made only before the manuscript has been accepted and only if approved by the journal editor. To request such a change, the Editor must receive the following from the corresponding author: (a) the reason for the change in the author list and (b) written confirmation (e-mail, letter) from all authors that they agree with the addition, removal or rearrangement. In the case of addition or removal of authors, this includes confirmation from the author being added or removed.

Only in exceptional circumstances will the Editor consider the addition, deletion, or rearrangement of authors after the manuscript has been accepted. While the editor considers the request, the publication of the manuscript will be suspended. If the manuscript has already been published in an online issue, any requests approved by the editor will result in a corrigendum.

Conflict of interest: Authors should disclose in their manuscript any financial or other substantive conflicts of interest that might have influenced the presented results or their interpretation.

Confidentiality: The editor-in-chief and any editorial staff must not disclose any information about a submitted manuscript to anyone other than the corresponding author, reviewers, potential reviewers, other editorial advisers, and the publisher, as appropriate.

Misconduct: Anyone may inform the editors and/or editorial staff at any time of suspected unethical behavior or any type of misconduct by giving the necessary information/evidence to start an investigation.

Investigation:

The Editor-in-Chief will consult with the editorial board on decisions regarding the initiation of an investigation. During an investigation, any evidence should be treated as strictly confidential and only made available to those strictly involved in the investigation.

The accused will always be given the chance to respond to any charges made against them. If it is judged at the end of the investigation that misconduct has occurred, then it will be classified as either minor or serious.

Minor misconduct:

Minor misconduct will be dealt directly with those involved without involving any other parties, e.g.:

  • Communicating to authors/reviewers whenever a minor issue involving misunderstanding or misapplication of academic standards has occurred.
  • A warning letter to an author or reviewer regarding minor misconduct.

 

Serious misconduct:

The Editor-in-Chief, in consultation with the editorial board, and, when appropriate, further consultation with a small group of experts should make any decision regarding the course of action to be taken using the evidence available. The possible outcomes are as follows (these can be used separately or jointly):

  • Publication of a formal announcement or editorial describing the misconduct.
  • Informing the author’s (or reviewer’s) Head of Department or Employer of any misconduct by means of a formal letter.
  • The formally announced retraction of publications from the journal in accordance with the Retraction Policy (see below).
  • A ban on submissions from an individual for a defined period.
  • Refer a case to a professional organization or legal authority for further investigation and action.

When dealing with unethical behavior, the editorial staff will rely on the guidelines and recommendations provided by the COPE.

 

Correction and retraction

To maintain the integrity of scientific research, BDA carries out investigations regarding the concerns raised by authors and/or readers. However, authors are always provided a chance to respond to all complaints/comments. We may require reviewers to go over the original data and consult with experts involved, in order to solve and conclude the investigation. The following actions may be taken depending on the severity of the issue:

  • A Corrigendum may be published.
  • An Editor’s Note and/or Editorial Expression of Concern may be published; a second notification might also be published once the investigation is complete.
  • The article may be retracted.

Disclaimer

The views expressed in the published works do not express the views of the editors and editorial staff. The authors take legal and moral responsibility for the ideas expressed in the articles. Publisher shall have no liability in the event of issuance of any claims for damages. The Publisher will not be held legally responsible should there be any claims for compensation. Our editorial policy is consistent with the principles of editorial independence presented by the World Association of Medical Editors (WAME).

Language

The text should be written in good English (American or British usage is accepted, but not a mixture of these). Authors who feel their English language manuscript may require editing to eliminate possible grammatical or spelling errors and to conform to correct scientific English may wish to use the English Language Editing service available from certified publishers.

Plagiarism

Plagiarism, where someone assumes another’s ideas, words, or other creative expressions as one’s own, is a clear violation of scientific ethics. Plagiarism may also involve a violation of copyright law, punishable by legal action.

Plagiarism includes the following:

  • Word for word, or almost word for word copying, or purposely paraphrasing portions of another author’s work without clearly indicating the source or marking the copied fragment (for example, using quotation marks);
  • Copying equations, figures, or tables from someone else’s paper without properly citing the source and/or without permission from the original author or the copyright holder.

Please note that all submissions are thoroughly checked for plagiarism by Turnitin. And, any manuscript that shows obvious signs of plagiarism will be automatically rejected. The acceptable similarity index is ≤20%, with no similarities of >5% with a single reference. In case when plagiarism is discovered in a paper that has already been published by the journal, it will be retracted according to retraction policy.

Archiving

  • Digital archiving: The materials published by this journal are digitally archived in portico, a digital preservation service for electronic journals, books, and other content. They can also be accessed at any time via the Iraqi Academic Scientific Journals (IASJ) platform, which provides long-term archiving for works published by Iraqi Journals.
  • Self-archiving: The BDA allows authors to deposit pre-print in an institutional repository and non-commercial subject-based repositories or to publish it on the author’s personal website (including social networking sites, such as ResearchGate, Academia.edu, etc.) and/or departmental website, at any time after acceptance for publication. Full bibliographic information (authors, article title, journal title, volume, issue, pages) about the original publication must be provided and a link must be made to the article’s DOI.

 

Article Processing charges

This journal does not charge any fees at submission, reviewing, and production stages as well as the online publication.

Waiver policy

This journal does not apply any charges at initial submission, processing and online publishing. Thus, waiver is not applicable.

Revenue sources and advertising

This journal is self-financed by its Editorial Office (the founders). It is not supported by any external agency or government.

Complaints policy and procedure

Generally, the editorial decisions are not reverted. However, authors who think that their manuscript was rejected due to a misunderstanding or mistake may seek an explanation for the decision. Appeals must give sound reasoning and compelling evidence against the criticism raised in the rejection letter. A difference of opinion as to the interest, novelty, or suitability of the manuscript for the journal will not be considered as an appeal. The EIC and other relevant editors will consider the appeal and the decision thereafter taken by the journal will be deemed final. Acceptance of the manuscript is not guaranteed even if the journal agrees to reconsider the manuscript, and the reconsideration process may involve previous or new reviewers or editors and substantive revision.

Authors who wish to make a complaint should refer them to the Editor-in-Chief of the journal concerned. Complaints to the Publisher may be emailed to [email protected].